eNewsTree.com

 找回密码
 立即注册
查看: 2722|回复: 0
打印 上一主题 下一主题

上海开启抢人2020落户新政:一流学校硕士本科直接落户

[复制链接]
跳转到指定楼层
楼主
发表于 2020-9-22 21:57:09 | 只看该作者 回帖奖励 |倒序浏览 |阅读模式
firstjob.com.cn



http://www.firstjob.com.cn/folder76/folder79/2020-09-22/4820.html

9月23日,上海市高校招生和就业工作联席会议制定的《2020年非上海生源应届普通高校毕业生进沪就业申请本市户籍评分办法》(以下简称《办法》)正式发布。《办法》提到,博士、研究生符合基本申报条件既可落户。“世界一流大学建设高校” 应届硕士毕业生、“世界一流学科建设高校”建设学科应届硕士毕业生,符合基本申报条件即可落户而中科院在沪各研究所、上海科技大学、上海纽约大学应届硕士毕业生参照“世界一流大学建设高校”执行。

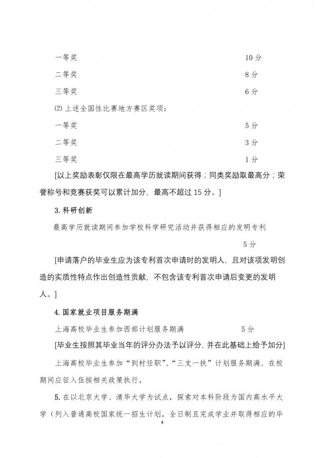
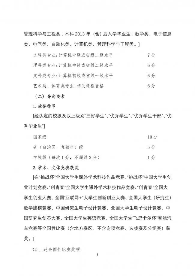
此外,《办法》还明确在以北京大学、清华大学为试点,探索建立对本科阶段为国内高水平大学的应届毕业生,符合基本申报条件可直接落户的基础上,将试点范围扩大至在沪“世界一流大学建设高校”。据悉,在沪“世界一流大学建设高校”包括上海交通大学、复旦大学、同济大学、华东师范大学。据办法透露,2020年标准分为72分,评分选项包括毕业生要素分,包括学历、毕业学校、学习成绩、外语水平、计算机水平等;以及导向要素,包括荣誉称号、学术、文体竞赛获奖、科研创新、国家就业项目服务期满等,还有用人单位要素分,包括引进重点领域人才、承担重大项目、自主创业等。






收藏收藏 分享分享
回复

使用道具 举报

您需要登录后才可以回帖 登录 | 立即注册

本版积分规则

Archiver|小黑屋|手机版|消息树

GMT-8, 2025-10-26 04:27 , Processed in 0.065295 second(s), 15 queries .

Powered by Discuz! X3.2

© 2001-2013 Comsenz Inc.

快速回复 返回顶部 返回列表