北美留学生观察
前不久,一份美国留学生相亲群的入群标准悄然在社交平台上传播开来:
在“入群标准”中,
布朗大学、加利福尼亚理工学院、卡内基梅隆大学、哥伦比亚大学、康奈尔大学、达特茅斯学院、杜克大学、哈佛大学、乔治敦大学、约翰斯·霍普金斯大学、麻省理工学院、西北大学、纽约大学、普林斯顿大学、斯坦福大学、加州大学等知名大学赫然在列。
这些大学被列为“高端相亲局”的入门标准,侧面反映了大家心目中美国有含金量的文凭究竟是来自哪几所学校。 这不禁让人联想到前段时间新出炉的 QS2024 年世界大学排名。
横向比较后不难发现,二者相差蛮大的…
大学排名“民间标准”与“官方排名”结果,相去甚远。
今年6月28日,QS2024年世界大学排名闪亮登场。
本次全球大学排行榜的规模是历史上最大的一次,参与排名的大学数量从去年的1300所,攀升到1418所,足足覆盖了全球104个高等教育系统。
据QS官方所说,本次排名是基于对1750多万篇学术论文和来自超过24万名学者与雇主的专业意见分析而得出,并引入了可持续发展、就业成果、国际研究网络这三个全新的指标。
除此之外,还对包括学术声誉指标、雇主声誉指标和师生比指标等已有指标的权重进行了重新校准。
这样的声明出台,公众往往会觉得指标如此严谨的排名,一定会有较强的权威性。然而,国内的留学生群体却因这份排名“炸开了锅”。 为什么会有这种反应?
我们先来看看美国QS大学前300强的排名是怎样的:

不知道你曾经就读过、或准备就读的心仪学校,是否符合你心中的预期排名?
美国留学生群体对于排名的质疑和调侃,体现在双重层面。
第一,质疑美国大学在世界排名中的整体位置;第二,质疑美国大学之间的排名顺序。 

据一位网友称,他就读的学校凭“自己的本事”莫名其妙地升上了前几名;
还有很多网友表示,许多一百名开外的美国大学其实并不“糟糕”; 看得出来,高校排名系统并没有达到官方想象中的服众力。
那么,大学排名究竟是怎么一回事?
大学的学历含金量,到底是怎么衡量的?
其实,大学排名是20世纪初期时,发端于美国的一种针对高等教育的“治理术”。是在一派混乱的美国高等教育体系中,联邦教育部曾经做出过唯一一次尝试。
1871年,美国教育署统计了学生人数、藏书量、学费收入等9项院校信息,为日后教育系统内部分层打下基础。
到1910年,联邦教育署展开了搜集数据、专家访谈等等行动,在一年后完成了对大学评级的报告草案。
但是由于部分高校对评级极为不满,利用媒体引发起一场舆论风暴,草案在发布会之前就惨烈夭折了。
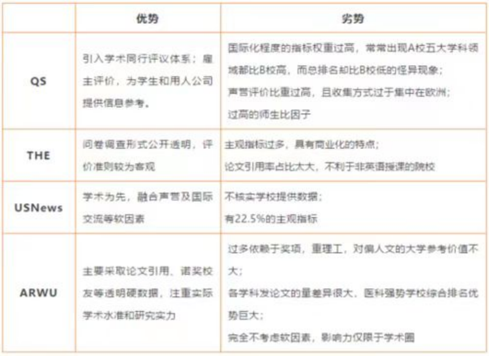
联邦政府对高校等级制度缺乏制定的公认标准,给公民自发地创建大学排名留下了足够的社会空间。 而QS世界大学排名则最初来源于英国一家国际教育市场咨询公司与泰晤士高等教育的合作,首次发布于2004年。
评分标准主要是学术声誉、雇主声誉、师生比例、研究引用率、国际化等,并以公开透明的问卷调查形式为数据来源。
也正是因为部分比较主观和商业化的研究指标,QS排名曾多次在社会舆论中受到批评。 今时今日,QS公司,泰晤士高等教育,U.S.News,ARWU是民间在国际上较为成熟且有公信力的四大排名机构。

这些机构每年出具的榜单,是数以百万计的学生在选择就读院校、确定自己人生专业方向时的重要参考。但每年都会有很多人仍然不认可这一系列排名。
说到底,谁都没有权利认定“一流大学”、遑论为“高等院校”进行绝对准确的排名。
相亲中的学历鄙视链,早就不是什么新鲜话题。
曾经一档热播的相亲综艺《你好另一半》中,节目中女嘉宾的自身条件其实已经非常过硬了——
26岁,身高165,浙传本科,香港中文大学硕士,保险公司金融顾问,年收入百万+。
《你好另一半》节目截图
择偶标准也要求“旗鼓相当”。
然而在金星老师的安排下,女嘉宾好不容易碰到一个各方面符合标准的对象,想进一步发展的时候,
却被现实一盆凉水泼下:
“他觉得你的本科学历够不上他的标准。”
这名年收入百万的独立女青年,在相亲路上,却栽在了第一学历上。
中国传统婚嫁中讲究的门当户对,几乎代代相传。
虽然是老一辈的观念,但能经过漫长岁月的洗礼,证明它确实有经得起推敲的地方。
而学历,似乎早已成为新时代的讲究“门当户对”的一道门槛。
相似的学历背景,相似的受教育程度,在一定程度上增加了两人和谐共处的可能性。
尤其是这个全民卷娃的时代,没有拿得出手的学历,很容易处于婚恋市场鄙视链的低端。
真实相亲角中的一幕,图源:网络
学历当然不能代表一个人的全部,
但这本证书却能较大概率的切实反映一个人的受教育背景,以及学识才干。
因此,这种“快速识别”模式,被大多数家长、包括如今相亲场上的80后90后所认同。
节目中另一位女嘉宾的父母也非常重视对方的受教育程度
这种相亲学历鄙视链,早已经在留学圈里生根发芽。
在留学圈里,存在一条不成文的鄙视链——
北美和英国留学的互看不上,再者是留学大洋洲的,再者是留学亚洲的,再者是没出过国门的。
这条鄙视链演变至今,常青藤本科成为精英圈子子女相亲的门槛。
但感情这回事,毕竟还需要天时地利人和,缺一不可。
学历可以作为筛选条件,一方面能起到高效的作用;另一方面用条件限制,也可能把“有可能”变成“不可能”。
金星在节目里说,“婚姻不是扶贫,更不能扶的,是认知的贫。”
深以为然。
相亲学历鄙视链,可以作为参考。
但我们应该避之不及的,不是学历低的人,而是认知贫乏的人。
不论家长们为子女相亲的标准是什么,
抛去了公式与权重算法等纯理性的计算过程,或许,在毕业难度、授课水平、国际声望等方面,美国大学的含金量排名在“民间”自有其定论。 除了大学排名以外,入学要求、专业选择、学费和奖学金、在美留学的生活费、学校的地理位置、城市文化等等,都是可以纳入留学规划的重要因素。
留学规划时将目光放长远也十分重要。
如:未来的就业生涯是如何的?需要在留学过程中收获怎样的技能和经验?留学的最终目标是什么?
除此之外,一个好的专业相比于院校的选择,也是一个可以等量齐观的关键因素。
学费、生活费的花销是许多留学生非常关心的因素。
美国大学很少为国际学生提供助学金;同时生活费也根据美国的地域不同而有所差异,比如东西海岸等繁华地带消费自然偏高,中南部人口稀少的区域则花费较便宜。

说到底,无论是择校还是择偶,排名只是参考,不能作为最为关键的决定性因素。
大家在选择心仪学校时,可以关注学校的舆论和评价,用不同的角度切入去观察不同院校的各个维度,可以获得更全面的收获。
|